
This article is based on one core component that's revealed in The Product-Led Playbook. Packed with case studies and templates, it's the go-to manual you need to build a successful product-led business.
Would you hire the same team you have today to deliver on your vision?
Most times, the answer to this question is no.
Why?
The company doesn’t have a process for evaluating if they have the right people in the right seats.
As a product-led company grows, some people who were essential in the early days are no longer best suited to their roles. The “jack of all trades” on your team who went to war for you in the early days – and was the main reason you made it out of the survival days as a company – is not too great at any of the main tasks they complete now.
Yet, you still coach them and want them to succeed. But if you’re being honest with yourself, you know they’re not the right fit for where your company is headed.
Having made the difficult decision to terminate team members, I can speak from personal experience of how hard this can be.
But, I will say that by the end of reading this article, you’ll be 10x more confident in designing a high-performance team that will help you scale your product-led business well past 8-figures in ARR.
Yet, the road I’m going to recommend is one where you have to believe that you’re building a sports team versus a family.
This article isn't for you if you want to treat your employees like family – and run a mediocre business.
I recommend treating your team like a winning sports team where everyone serves a purpose. We will audit your team’s performance, prune players that don’t meet our standards, and have a high bar for performance.
Like building a winning sports team, this won’t be easy. But I will show you how to quickly raise your team's standards and design a high-performance team.
But before I do that, let’s dig into the most common problems when designing a high-performance team.
5 Common Team SaaS Problems
These five team problems will make scaling your business infinitely easier when addressed. I’ll unpack each so that you can be aware of them, and then we’ll dig into how you can address them quickly.
1. Values Mismatch
When you don’t have your values identified, this problem is so easy to fall into.
You can have a high performer on your team, but something feels off about them. They could be a great person, but something isn’t in alignment. If you think that’s the case, chances are there is a value mismatch.
The person in question has different values than you do. That’s nothing against them, but when you establish your core values, you need to hire and fire based on them. For instance, we hired a high-level executive to help with our operations. She came from a big 1,000+ person company, and we were a scrappy startup. Our pace of operations was lightning-fast in comparison to her last company. We valued speed, while she valued excellence in everything she did. Within a week and a half on the job, we pulled the plug because of the values mismatch, and although it was hard to do, we both agreed it was right.
These hard decisions become way easier when you have clearly defined core values. We’ll address how you can identify your core values if you haven’t already below. The next most common team problem is somebody who isn’t motivated to do their job.
2. Low Motivation
Have you ever had that smart and driven employee, but for whatever reason, they couldn’t do that one task you assigned them?
Give a creative person mundane tasks like filling paperwork in the back office, and you can break them. Give an organized operator that same task, and they’ll probably invent a new and better way to file everything and enjoy it. I mention this as the first team problem because if your employees don’t have any motivation in what they’re doing, they’re probably in the wrong profession.
You can typically spot employees with little to no motivation when they find what they’re doing extremely hard work, which burns them out if they do too much of it. On the flip side, you can easily identify employees who have motivation. They love what they do and consistently get better and better at the particular skill associated with what they do. Our graphics designer at ProductLed is a perfect example of this. She started helping our team with administrative tasks but mentioned she’d like to learn more about graphic design. She has blown us away over the past two years with her skills. Every week she gets better and better at her craft. We aim for you to have a team stocked full of employees with high motivation for what they’re doing.
The next most common problem is simply not getting results.
3. Not Getting Results
When your team isn’t held accountable, it’s easy to have a team that doesn’t get results. In a highly objective role like Sales, it’s relatively easy to see if someone is hitting their quota. But in other roles, like design, how do you know if they’re really getting results?
Clear key performance indicators and accountability are necessary to easily spot who’s a high performer and who’s slacking on your team. We’ll help you unpack how to create accountability on your team by the end of this article.
The next most common team challenge is simply that the person doesn’t have the skills required to succeed.
4. Skill Gap
Nothing is worse than giving someone with the right motivation, values, and accountability a new juicy project only to see them fall flat on their face. It’s disheartening, yet, as leaders, it’s not hard to do this.
We want to get more robust analytics, yet the person in charge doesn’t know how to use the analytics tools. We want a faster website, yet the developer doesn’t know how to optimize the site for speed. A skill gap is increasingly common. With the pace of innovation, most employees are learning on the job to some degree. This is great, but as leaders, we need to know the difference between an employee drowning in the deep end and treading water. If we throw them in the deep end fully unequipped to swim, we should be aware of this, and so should the employee.
What’s great about a skill gap is that as long as the employee has the motivation to learn, this gap can be addressed. You run into an issue only when there’s a big skill gap and no motivation. We’ll go through how you can address any skill gaps on your team to get better results.
The last most common team challenge is simply a capacity issue.
5. No Capacity
Do you know that special project you want to pass off to someone on your team? This person agrees to everything because they are such a helpful person, but then you get disappointed it’s not done on your timeline because this person is drowning in work. One of the most important jobs as a leader is to communicate what is clearly and isn’t a priority as a team. Doing so can help your team sift through all the work and focus on what matters. That often means clearing off stuff from someone’s plate, killing initiatives that aren’t aligned with strategic priorities, and ending recurring tasks that don’t add value to the business. Knowing the capacity of each individual on your team is key to knowing if they can take the baton and run with it or if they’re maxed out. We’ll dig into how to address any capacity issues on your team shortly.
For now, please think about these five most common team problems. Which ones resonate most with you and your team?
Then we will dig into the nitty-gritty of designing a high-performance culture that will allow your team to thrive while addressing these main challenges.
How to Build a High-Performance Team
As the saying goes, culture eats strategy for breakfast. The best companies that consistently win in their markets have enviable cultures that are hard to copy.
Yet, it’s within every company to craft a winning culture.
The main reason most companies struggle with this is that you have to be intentional about it.
To do that, I’m going to break down the three phases you need to follow to build a high-performance culture:
- Phase 1: Design the Dream Team
- Phase 2: Set the Standards
- Phase 3: Audit the Team
Each phase builds on the other, so no hopping to the next phase to save time.
By the end of implementing these three phases in your business, you’ll notice that your team can move faster, get more done, and work is more enjoyable.
Let’s dig in!
Phase 1: Design the Dream Team
Would you hire the same team members you have today to deliver on your vision?
Most people would say no.
But where do you start when it comes to leveling up your team?
One of the easiest places to start is by creating an accountability chart.
What is an accountability chart, and how is it different than an organizational chart?
There’s one distinct difference.
One person can be the owner of more than one job. For instance, your Head of Operations might also be the Head of Finance and be the website manager simultaneously.
Now, why unbundle someone’s role into so many different jobs?
Without breaking each role down, you will be looking to hire expensive unicorns who can do many unique jobs. For instance, finding someone who’s great at social media advertising, operations, and finance is very hard. Yet, finding someone to just do social media advertising is infinitely easier.
The first time I was introduced to building an accountability chart was with EOS. It was a game changer for our business. It made it easy to know who was accountable for what, and if you noticed someone was underperforming, it was almost always because we had tried to get them to do too many jobs.
So where do you start building out your accountability chart?
Start at the top.
In EOS, they recommend unbundling the CEO job into two jobs. There’s the Visionary, who’s the creative idea person. They set the vision and are in charge of setting the values and culture of the business.
Then there’s the Integrator. Think COO or CTO type of person who’s systematic in how they approach things. An Integrator will take the vision from the Visionary and make it happen.
In early-stage companies, the Visionary and Integrator are almost always worn by the same person. But as the company grows, these are almost always separate jobs as only some people have the ability to be a true Visionary and brilliant Operator. Your goal now is to just identify who your Visionary and Integrator is on your team at this point.

You can use our accountability chart template to make this easier for you to fill out.
Once you’ve filled out the first two jobs, it’s time to list out all the other main jobs that are required to help your business grow.
For most product-led companies, this is having someone in charge of owning the go-to-market motion and product.

These are the most important areas of a business. Your go-to-market leader is in charge of getting your product out into the market so that more people can find out about it, while your head of product is in charge of crafting the ideal product that your potential customers need.
Now, I’m not advocating these are the main leadership roles you need to have but it is a simple place to start if you haven’t identified who’s on your leadership team.
Once you’ve identified your leadership team, you can go one layer deeper and list out all of the jobs that now support the leadership team in being successful.

One thing to note is please don’t get caught up in the titles of each of these jobs. They are there for reference only. What really matters is what you put below that says what a job is accountable for. This keeps the ego out of this activity and focuses on who’s accountable for what.
To recap, here are your action items:
- Identify who your visionary and integrator is.
- Identify your leadership team.
- Identify all management and specialists who will support your leadership team.
- Identify an owner for each job.
Now your goal is to complete the rest of your accountability chart and list an owner for each of these jobs. Don’t worry if the same person is listed more than once at this point.
Once you’ve got all the jobs listed, let’s find out which jobs are required.
Step 2: Triage Jobs
The reason for this step can be summed up in the analogy below.
When working on the internet, you might start by opening one or two tabs. Then an hour later, you’ve got 50+ tabs all open simultaneously. And your browser is slower and/or freezes.
That’s the issue with trying to do too much.
It happens to browsers. It happens to teams all the time.
Yet, solving it isn’t that difficult once you’ve done the previous step of identifying all the jobs beforehand.
One of my favorite triage tools for deciding which jobs are the required ones is the 3T system by Mike Michalowitz, author of Clockwork.
Here’s what each T stands for:
- Trash: you can safely eliminate the job without impacting anything.
- Treasure: this job is critical to the business and needs to be protected.
- Transfer: this job is important to do but needs to be transferred.
When you go through each job and analyze it on these three Ts.
Should you trash this and never worry about doing this job again?
Should you treasure this and ensure you have more time to dedicate to it?
Or should you just transfer this job to someone else who could be way better at it than yourself?
Each of these steps lends itself to pruning.
The first time you go through this, you should be able to cut 20 to 30% of jobs from your team’s plate without ruffling too many feathers.
Your action items:
- Put an end to the jobs that are no longer needed.
- Identify all required jobs that allow you to acquire, engage, monetize, and scale up as a business.
Your goal is to eliminate 10 to 20% of jobs that aren’t required on your team anymore. Maybe these were jobs you started doing at one point but then you found out that there is no longer the need for it.
Just like a sports team, each role on your team needs to be 100% intentional. Having three goalies is silly but how often do we have two or three people that are doing the job of one specialized person.
Step 3: Set KPIs For Each Job
You hired your team for a reason.
You hire a goalie to prevent the ball from going into the net.
You hire a window washer to wash windows.
Yet, you hire an executive and don’t have a clear outcome on what they’re accountable for.
It’s not uncommon.
The reason it’s hard to set standards for results is that in business, you’re not always sure if the leading indicators you set tie exactly to the lagging indicators.
Leading indicators are the activities you can track day in and day out (i.e., the number of free trial users messaged per day). While lagging indicators are the results you want from a given role (i.e., convert five free trial accounts per week).
The challenge lies in ensuring the leading indicators you track align with increasing the lagging indicator.
For high-level positions, it’s common to give them a quantity and quality lagging indicator like revenue (quantity) and profit (quality) and have them figure out what’s required to make that happen. That’s why you pay them more.
For lower-level positions, you need to track both leading and lagging indicators. If someone is doing cold outreach on your team, you may track the number of prospects emailed per day (leading indicator) and the number of appointments booked (lagging indicator).
You need to have a specific key performance indicator (KPI) for each job.
Initially, this might mean some employees have a few KPIs they’re responsible for if they’re managing lots of different jobs.
However, less is more. The fewer KPIs someone has to focus on the more focused they can be.
For now, just focus on having two metrics for each job. One is a quantity metric and the other is a quality metric.
The reason for having a quality and a quantity metric is so that you can incentivize the right behavior. Often times with just one metric, it’s easy to take shortcuts and then not generate good results.
Your action items are:
- Set a quality and quantity metric for each job
Now that you have metrics for each job, it’s time to set the standards for the team.
Phase 2: Set the Standards
Standards set the tone for how you show up. Low standards mean you accept mediocrity as the norm. No standards mean emotions run the day with what feels best. As a company scales, low and no standards will hold you back from scaling.
So, where do you start with setting your standards?
Start with setting standards in five core areas:
- Core Values
- Motivation
- Results
- Skill Gap
- Capacity
Just know that you will break every one of these standards at some point. This is part of growing any business. Yet, having these standards in place will allow you and your team to course correct. Without these standards, it’s easy to sail adrift and wind up with a crappy culture that nobody likes.
Let’s dig into how to set standards for your core values.
Codify Your Core Values
Core values are fickle things. You have core values even if you don’t have them written down. In early-stage companies, it’s the founder or founding team’s personal core values. These core values are an extension of the founder, whether they know it or not.
Core values reflect the kind of company you want to build.
If you want to design a company that looks out for its users, having people who value empathy will be important.
If you want to design a company that grows customers’ value, having people who are consistently improving will get you there faster.
But where do you start when it comes to addressing your core values as a company?
I always recommend starting with the end in mind.
If your goal is to build a world-class product-led business, what core values would best serve you?
After helping hundreds of companies implement product-led growth, we’ve identified six main core values across some of the most successful product-led companies in the world.
These core values are well-established, embody being product-led, and will help you stay grounded as a company.
Many companies use these core values to hire, fire, and promote their team members, but it is more than that.
These core values should be a core part of your culture.
Don’t worry if your business doesn’t have all these core values yet.
Over time you can add them in.
With that said, the more mature your business is, the harder it is to change your culture and guiding core values.
Before we dig into the three most important core values you must embody as a company, I want to reiterate the core belief that you must have to understand why you chose the core values you did.
Your users’ success will become your success.
When you help your users become successful, they have an amazing reason to continue using your product, and many will eventually become paying customers.
To make it easier to implement, I’ve broken down the six core values of the ProductLed Way into Core Values and Operating Principles.
The difference is that Core Values represent the character traits of your team. It’s who they are. It’s their personality. It’s how they come across.
Operating principles represent how a business functions differently at a high level. It’s a small nuance, but I believe it’s important to note that Core Values need to be represented in your team. While operating principles deal largely with how you do business.
Let’s dig into the Core Values.
Core Values

Empathy For the User
To serve your users and customers extremely well, you must have empathy.
Empathy is one of the most common core values for many product-led companies. Why? It all comes down to understanding your user and putting yourself in their shoes. The more you know about the user, the more you understand their pain points. The more you know their motivations, the more you can help.
Many product-led companies know that empathy needs to be fostered and developed.
For instance, a new hire won’t have much empathy for your users immediately. They don’t know who they are. They don’t know where they struggle.
Yet, if you put that new hire in a customer support role for the first week to onboard them, they’ll be able to understand the user much better than before.
If you follow up that onboarding by watching user recordings of users signing up for the product every Friday afternoon, you can reinforce empathy for the user.
Now, not everyone on your team will have the same level of empathy for the user. That is completely normal. But you do want to screen out people from working at your company who aren’t empathetic and understanding of the user or your problems.
Once you have a culture of empathy, the next core value of the ProductLed Way all comes down to service.
Serve First
A business exists to serve.
Our products are simply a way to serve people better.
Serve First is about putting the customer first in all things.
Limiting service to just the product limits how much we can serve our users and customers.
When you go above and beyond with service, new possibilities open up to raise the bar for how you serve.
For instance, many times users who struggle to use a specific application (i.e. an email marketing tool) don’t understand the strategy and tactics that go into successfully executing an email marketing campaign.
That’s not their fault. Some users just haven’t done it before. It’s up to us to serve them better. Understand where they’re stuck and go above and beyond to help them win. A company with a strong sense of service will always have happy customers.
Yet, service and empathy will only get you so far. You still need to have a spirit of empowerment.
Empower Others to Succeed
The definition of “empower” is to give (someone) the authority or power to do something.
When it comes to business, there’s a lot to unpack.
That could give users everything they need to succeed in your product. Creating a self-serve knowledge base. Reducing friction in your product experience. Making it easier to sign up for your product. Developing content to help users solve tricky problems.
You name it. Empowering users comes down to making it easier for users to succeed.
Hiring people who empower others is easy to spot. If you consistently find that they’re building up those that they work with, finding ways to improve the customer experience, and generally speaking, these people leave you with more energy than when you last met them.
Now that we’ve covered the three Core Values, I want you to think of your favorite product-led company.
When you think of that company, can you check the box on these three things?
- They have empathy for the user - they understand your needs
- They delivered incredible service
- They empowered you to succeed
If yes, by now, you can see that the Core Values represent the company's DNA. This is only possible if these core values are baked into the company’s culture. This takes time, but it will reinforce your strategy, help you bring on the right team members, and occasionally make tough calls on who’s not a good fit for your team.
Next, we will review the core Operating Principles that product-led companies live by.
As I mentioned, Operating Principles differ from Core Values in focusing on how a company does business. It largely comes down to how a business believes the best way to do business is.
Operating Principles

Opt-In For Transparency
Transparency has taken a new meaning, with companies like Buffer and ConvertKit sharing their revenue, signups, and internal challenges as a business. I’m not advocating you have to be that transparent. I am advocating that product-led companies believe transparency for the user is not just important; it’s the right thing to do.
Transparency comes in many shapes and forms for businesses.
Your free version of the product is a form of transparency. You’re showing people what your product is all about without any conditions.
When you showcase your pricing, you build transparency.
Showcasing your reviews on your site and linking to the third-party review site builds transparency.
Notifying users before their plan renews is transparency, even though it might increase churn.
Why is transparency important? It builds trust. Why do you need to build trust in a product-led business? For your product to sell itself, you need a lot of trust to derisk the purchase.
Product-led companies that embrace transparency win.
Yet, you also need an operating principle to ensure it’s easy for your users to win.
Make it Stupid Simple
Simplicity is the key to unlocking user success. If you can make complex features simple, you’ve truly empowered more users to win. Simplicity isn’t easy. A business naturally makes things more complex as it matures. Fight this urge. Bring things back to the first principles. What is absolutely required to see success? Trim. Cut. Slash. Sunset. Do what needs to be done to allow simplicity to thrive. This can mean saying no to launching more products. This can mean rehauling your entire pricing strategy because it’s confusing.
Simplicity is hard fought.
Leonardo Da Vinci once said, “Simplicity is the ultimate sophistication.”
He wasn’t wrong.
Making simplicity a core operating principle is important to product-led businesses as simplicity enables users without that much ability to see the value still. One of the easiest ways to know if you have the right culture and team is if they make things simpler or more complex. Anybody can make things more complex. Very few can make the complex simple.
The last operating principle is kaizen, also known as “always improving.”
Always Improving
An organization that is always improving is hard to win against.
Imagine fighting a robot. In the first round, you win. Then they make some modifications to the robot. In the second fight, you almost lose. The robot got better. Now by the third fight, the robot wins. If you don’t adapt, change, or improve, it’s impossible to beat something or someone who’s always improving. That’s one of the reasons why you must have this as a core Operating Principle. The problem here is that most companies believe they already have this as a core value. Yet, they’re scared to launch anything new if you talk to their team. They’re scared to take risks. Why?
Because the leaders don’t encourage risk-taking internally. If somebody fails at a new experiment, it’s seen as a failure. That’s the problem. Let’s face it; most experiments will fail. What keeps companies in business is that they’re constantly failing and learning from those failures. Some experiments turn into winners, which keeps a company progressing.
So my question for you is, if I asked someone on your team today, how would they describe what it’s like to fail at your company? If it’s just seen as a failure, that’s not good. If it’s seen as learning, that's good. If it’s seen as a learning that has been actioned on and brought new insights and learnings to the table to help identify the next experiment, that’s even better!
All in all, these six Principles represent the ProductLed Way.
I encourage you to discuss these with your leadership team. If you already have core values, see which ones overlap with your current core values. Which ones don’t embody your team? Which ones do you disagree or agree with? The ProductLed Way represents your company's character traits, core values, and DNA.
Above all, ask yourself these questions to see if you resonate with the ProductLed Way:
- Do you have empathy for the user?
- Do you have a serve-first attitude?
- Do you want to empower users to succeed?
- Do you believe being transparent is the right thing to do?
- Do you make things simple?
- Are you always improving?
If you answered yes to these questions, you can say without a doubt that you have the ProductLed mindset it takes to apply everything you learn in this article.
Now it’s your turn to take action:
- Compare and contrast the ProductLed Way’s core values with your own.
- Decide on what your core values are going to be moving forward.
Once you’ve codified your core values, it’s time to set the standards for your team.
Set Standards For Motivation
Imagine two teams. One is highly motivated and loves what they do. The other isn’t motivated and loathes what they do. Which one will win?
It’s obvious, isn’t it?
The sad part, however, is as the business owner, you can easily build a team of capable people who get results but resent the fact that they have to do whatever tasks are a part of their job. Work to these people is something to just blunder through. I know I will rattle some people here when I say this, but you don’t want those people on your high-performance team.
Would the world’s greatest soccer team hire someone who hated soccer but was okay at it?
Absolutely not.
It would bring the collective team down.
The challenge with addressing motivation is when employees are wearing multiple hats. They might be an ace at one part of their job and hate every bit of the other part, but they’re taking one for the team until that role is filled. That’s completely different, and we’ll get to how we can address that easily in the third phase when designing your team.
For now, your action item is to decide what is the standard for motivation on your team:
- Do you want a team with everyone highly motivated in their roles?
- Are you okay if some people are motivated while others aren’t?
- Is a team with low motivation what you want?
Once you’ve decided what the standard is for motivation on your team, it’s time to clarify what your standards are for results. Once you’ve identified your core values, let’s go through how to set the standards for results.
Set Standards For Results
How do you get better results?
Set standards for results with your team.
This helps everyone to know whether they are doing a great or a bad job. Without standards around results, they might think they’re doing a brilliant job sending out hundreds of emails every day, but without booking an appointment, they’re doing a horrible job.
That’s why there’s the famous quote.
What gets measured gets improved.
The caveat is to measure what matters.
Your action items at this stage are to answer these questions:
- Do you want a team where everyone exceeds their results?
- Are you okay with some people getting good results while others don’t?
- Are you satisfied with most people not getting results?
I’m asking you these silly questions to aggravate you a bit. You know your current standards for results are probably a bit too soft. By answering these questions, I want you to raise the bar.
The main reason you might not be hitting your results as a company is that many individuals on your team aren’t getting results. Heck, it might even be you that’s not getting results. You’re wasting time on social media while procrastinating on implementing key changes in your business.
The best thing you can do at this stage is be honest with yourself and raise the bar for the standards around results.
You’re either setting the standard to exceed, meet, or not hit your results.
Yet, even if we set high standards around results, our team might not be able to hit them if they’re not equipped with the right skills.
Set Standards For Skill
With the pace of innovation, it’s common for employees to learn on the job. It’s been well-researched that even with university programs, their first year of education is nearly obsolete by the time a bachelor student graduates. It’s no wonder employees are finding it hard to keep up. Setting a standard around skills has more to do with evaluating whether or not an employee has the skills they need to succeed. We’ll measure this in Phase 2 when auditing your team, but for now, your action items are to ask yourself:
- Do you want a team with high skill in every role?
- Are you okay with a team that has some people very skilled at what they do and others where they’re learning on the job?
- Do you want a team that has little to no skill in what they do for each role?
Once again, these silly questions get you thinking. Most folks are okay with a team that has some skills at what they do and others learning on the job, especially if you can’t afford to hire someone who is extremely skilled at doing that specific role. That’s okay. For most companies, the reality is that you’re going to have to hire some raw talent and train them up as you go, but eventually, when you can afford it, you want to have elite players sitting in each seat.
Once you’ve decided what your standard is for skill, let's look at the capacity for everyone in each role.
Set standards for capacity
Have you ever assigned someone a task and it didn’t get done? You check in, and they apologize that they weren’t able to get it done on time because they had a lot on their plate. It’s not uncommon. Yet, many leaders don’t do a good enough job checking in on their team regarding capacity. Startups are notorious for this, as you’ll have one person wearing 10 different hats, and they’re drowning in work. Sometimes a business just has a boom season, and it gets busy. I get it. However, it’s important to set standards for capacity. We can’t expect incredible results if we don’t give people the time to do a great job. Writing this book is a perfect example. I block off three hours a day for writing in the morning. Nobody can bother me during this time. I have the capacity to make this book world-class. If I was coaching seven hours a day, I would be mentally drained and wouldn’t have the capacity to do a good job.
When it comes to your business, what do you want the standards to be around capacity:
- Is it ok if most people don’t have the capacity to do a good job?
- Are you ok if some people have lots of capacity while others don’t on your team?
- Do you want everyone to have enough capacity to do a great job?
Setting standards for capacity is quite straightforward, but putting it into practice can be challenging when some people wear multiple hats. Yet, I will show you how to address this when auditing your team.
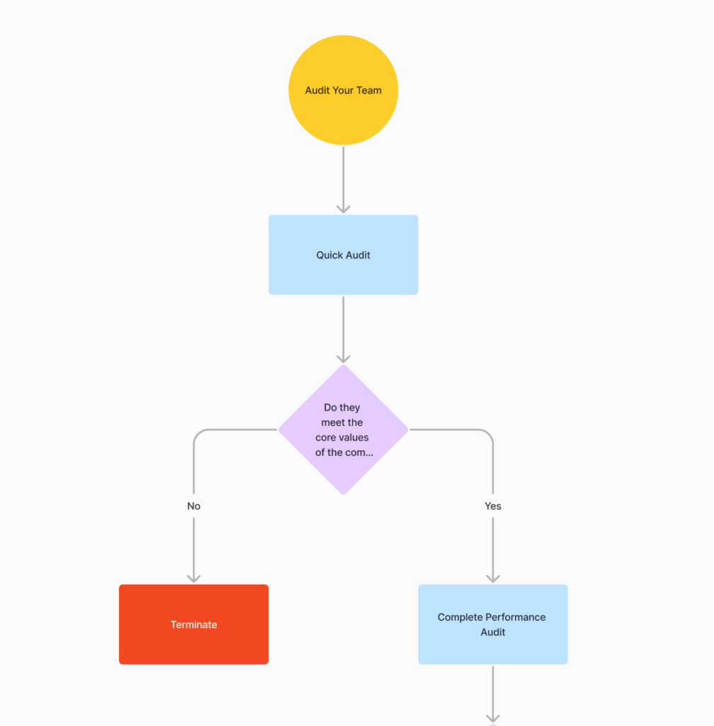
Phase 3: Audit the Team
Auditing your team sounds scary.
I remember when I was an Aquatic Team Leader at a YMCA, and I was trying to fire someone who was a serious underperformer. He dragged the entire team down. He often wouldn’t show up for shifts, was a terrible instructor as he risked his kid’s safety, and didn’t care much about his job. I had a checklist and marked everything in red. It was satisfying to make a case to my boss at the time. What made it easy to audit the underperforming employee was there was a checklist of items I had to fill out to audit the employee. Now, I knew he wasn’t the right fit for the team, but with the checklist, I could showcase that quickly based on an agreed set of standards.
But where do you start?
You can do two main audits like a computer virus scan.
There is the quick scan and full scan as an option.
One checks the most important stuff, while the other checks everything.
A quick and full audit option allows you to move faster when addressing team issues.
Let’s unpack how the quick audit works.
Quick Audit
Would you want someone to be on your who didn’t align with your core values?
Take the YMCA example I shared earlier. The YMCA is known for its five main core values of Honesty, Respect, Caring, Responsibility, and Safety.
Had I just had a checklist for those core values, I could have quickly spotted that the employee in question didn’t show respect for his job, didn’t care much, didn’t take responsibility for showing up on time, and didn’t create a safe place for the kids he was teaching.
We should have just removed him for those reasons alone. Yet, we did a full scan to appease HR.
If you use the quick audit at the right time, you can make hiring and firing decisions 10x faster.
When to use a quick audit:
- As you interview a candidate: can you give me an example of how you embody X core value?
- Complete this audit in the first week or two of hiring a new team member to validate they embody your core values.
- Complete this audit before the end of a new employee’s probationary period.
- When you have a hunch that someone is not the best fit on your team, complete this audit.
- Before you hire someone, this can be a checklist you use to double-check that they are a good fit.
How do you build out your quick audit criteria:
The beauty of this is you have the criteria completed if you’ve already identified your core values.
You create a checklist where you analyze each employee and/or contractor to see if they always meet your core values, sometimes, or never.
I’ll share three examples, and then we can discuss how you could action them.
Quick Audit
Let’s analyze three employees.
Sarah almost never has empathy and only sometimes embodies our core values while never making things simpler. Sarah should most likely be let go. She’s got two areas where she never embodies our core values and is only an okay fit in the others.
Josh, on the other hand, is a mediocre fit. He doesn’t meet any of the criteria, so he should also be let go.
While Melissa is almost a perfect team player. You might decide to coach her on being more transparent,
That said, you might have some non-negotiables that you add to this list, like Integrity. If they’re dishonest, it’s an automatic boot from the business.
That is up to you and the type of organization you want to build.
Your action items are:
- Build out the criteria for auditing your team based on your core values.
- Audit each team member based on these criteria to identify which ones don’t align with your core values.
- Decide what your standards are for your company (i.e., are you okay with team members only sometimes showcasing the core value?).
- Decide what your nonnegotiables are (i.e., a lack of integrity is an immediate termination).
- Decide if you’re going to use this for employees or also apply it to contractors.
- Decide what you’re going to do with team members who don’t align with your current values (i.e., terminate, coach, warn them).
The whole goal of this exercise is to raise the bar for your team, so making hard choices around who to keep on your team is absolutely part of this activity. It’s the hardest part. If you’re ever unclear on someone to keep on your team, completing a performance audit will give you a lot more clarity on what the right decision is.
Performance Audit
What’s a performance audit, and how does it differentiate from a quick audit?
Your quick audit helps you identify who’s a fit for your team.
The performance audit helps you pinpoint who meets the performance bar for your team.
By breaking down these two audits, you can speed up analyzing your team significantly. Your quick audit can be done in minutes to gauge whether you should keep someone on your team or not. Your performance audit takes time to complete but will get to the bottom of any performance issue on your team.
How do you assess performance?
One of the biggest challenges with assessing someone’s performance is that one person might be doing five jobs. One of those jobs they’re doing a great job. Three jobs are at an okay standard and one job is below standard. This is so prevalent in startups with insufficient resources to hire someone for each seat.
This graph depicts the progression from startup to enterprise employee well.

As an organization grows, it’s normal for employees to shed jobs as the standards for each job get more focused and well-defined.
Analyzing performance without breaking down each employee’s performance into jobs is ten times harder.
That’s why we broke down the required jobs on your team in Phase 1.
Now we can simply analyze each job based on motivation, results, capacity, and skill.
Let’s dig in.
Complete a Performance Audit
Now that you understand all the required jobs, it’s time to complete the audit.
For each job, we’re going to audit it based on the four factors:
- Motivation
- Results
- Skill Gap
- Capacity
This is assuming you’ve already completed the Quick Audit for everyone on your team. If someone doesn’t align with your core values, they shouldn’t be on the team.
But if they do, let’s dig into motivation first.
1. Auditing Motivation
The reason we start with motivation is because you can’t fake it. If someone isn’t motivated to do their job they’re going to bring the team down. Now, I’m not talking about short-term motivation where something happens to a member of the employee’s family and they prioritize their family over work for a time period. I’m referring to the motivation of an employee long-term.
A perfect example of this was when Ramli John, author of Product-Led Onboarding, worked with us at ProductLed. When he started, he was extremely motivated and took on so much responsibility and thrived. Yet, over time as the team grew, we honed in Ramli’s job to focus on the training side of the business. I should have spotted this sooner, but Ramli wasn’t that motivated with the job. He got a ton of enjoyment managing a lot of the aspects of the business, especially around content marketing. And I created a job he wasn’t jazzed about. So when he mentioned he was moving on to another company it was a shock at that time. But should it have been? No. I created a position that wasn’t that motivating for him. But as the CEO, here’s the hard thing…. you can’t create jobs that jive with where every employee is motivated to go in their careers. If you do, you lose out on being intentional with crafting your team and you’ll have to lower the standards.
Your action item is to analyze the motivation for each job in your accountability chart based on are they highly motivated, somewhat motivated, or not motivated at all.
Here’s an example of what this could look like:
Performance Audit
The best part about this is you can simply ask your team how motivated they are with each job they are currently doing and usually get an honest assessment.
It’s your job as a leader to ensure that you have the right people in the right seats. Sometimes this can mean swapping one despised job with another employee who loves it.
Once you’ve audited for motivation, you can move on to results.
2. Auditing Results
Is this employee generating results in the given job?
Based on the KPIs you set in Phase 1, you should start to see who is hitting their goals and who isn’t. The beauty of analyzing results is it is objective. They hit the KPIs or they didn’t.
The goal is to have your entire team in the green zone where they are all hitting their KPIs but that’s not always the case as you know.
Your action item is to analyze your entire team based on three factors:
- Green zone: they are consistently hitting their KPIs.
- Yellow zone: they sometimes hit their KPIs.
- Red zone: they aren’t hitting their goals.
The easiest way to build this out is to continue with your performance audit checklist:
Performance Audit
Once you analyze if they’re hitting their KPIs or not, it’s time to audit their skill with each job.
3. Auditing Skill
Skills are what separates the amateurs from the pros.
Most skills can be learned as long as you are motivated to learn them.
Too often leaders delegate jobs to employees without considering if they have the right skills or aptitude required to succeed.
And then when we see employees struggle we jump to thinking maybe they’re not a fit when in reality they could be an exceptional fit but just haven’t had the time and/or training to master the job.
So before you make any rash decisions regarding letting someone go, it’s important to understand if they have the skills needed to succeed.
Our skill test is simple - you ask yourself three questions regarding the person’s skills:
- Does this person have high skills in the job?
- Does this person have some skill at the job?
- Does this person have low or no skill at the job?
Continue filling out your performance audit by labeling every job and who’s doing it with high, low, or some skill.
Performance Audit
Pro tip: Even though you’re the one completing the audit for this job, it’s worthwhile to ask the person to self-evaluate what they believe their skill is in this position. Their answers might surprise you.
Once you’ve evaluated all the skills for every job, it’s time to wrap up with capacity.
4. Auditing Capacity
Do you have someone on your team who will always say yes? They are genuinely helpful people.
Yet, what makes them so great is also their weakness.
Because they take on too much they’re not able to do many things well. So you’re left in a pickle.
Too often small teams slow down when everyone runs into capacity issues. Because the company is unfocused and undisciplined, lots of jobs are getting done which spreads everyone thin. If this happens for a long enough time period, stuff gets dropped, it becomes normal for things to run late, and employees start burning out.
This is obviously not the direction you want to go.
There is a reason why professionals in sports, do that one sport full-time. It’s their main job and they need a lot of capacity to focus on it and do an incredible job. If just given a sliver of time each week they’re not going to become a star in that one role.
Now it’s your turn to list out everyone’s capacity in each role.
I highly recommend asking your team to do this with you in a 1:1 meeting. As a leader, it is hard to gauge what someone’s capacity is.
In the Performance Audit, you’re going to list out whether someone has high, some, or low capacity for completing each job.
Performance Audit
Once you’ve audited everyone on their motivation, results, skill, and capacity the real fun begins.
What to do once you audit your team?
The goal is to raise the level of performance on your team.
Now that we’ve completed the quick performance audit, you should be able to see some strong high performers and some team members who don’t quite meet the standards you’ve set out.
Now, what you decide to do will be different for every business but I’ll walk you through a decision tree that will make this decision so much easier.

At a high level, here’s how the decision tree works.
If someone doesn’t align with your core values, you need to make the tough call and remove them.
If they meet your core values, then move on to completing the performance audit.
If someone is the owner of more than one job, you’re going to complete the performance audit for each job they own. This way you may “fire” a top performer from some jobs that are on their plate so that they can focus on the one or two jobs they are world-class at.
For each job, start with analyzing their motivation – if they have a good amount of motivation, keep them in the job. If they don’t, consider terminating them if that’s their only job, transferring the job to someone else on the team, or simply eliminating the job if it’s no longer needed by the company.
Then audit the job for results. If they’re getting consistent results, keep them on the job. However, if they aren’t consider terminating them, transferring the job to someone else on the team who can do a great job, or eliminating the job if it’s not generating any results for the company.
Then you can audit the person’s skill in a given role. If they have great skill in the role, keep them in it and if not, train them if they show they have a great aptitude to do that job.
Lastly, audit the person to see if they have the capacity to do a great job. If they do, you don’t have to do anything else. But if not, you may need to transfer some other jobs off of their plate and potentially hire specialists to fill in the other jobs that this person is not able to carry out well.
If you go through this decision tree and consistently audit your team, you’re going to be able to quickly raise the standards of your team and build a high-performance culture over time.
Putting it all together
Your team is going to be the one long-term differentiating factor that sets your company apart.
Your product will be copied.
Your marketing will be copied.
Your experience will be copied.
Although companies will try to poach your team if you’re doing a great job, they won’t be able to copy your high-performance culture.
To build a high-performance team, you need to be intentional about what you do as a team and who’s on your team.
Building a high-performance team isn’t easy. It takes a lot of work.
But if you start with designing your dream team, setting high standards, and then consistently auditing your team - you’re going to raise the bar for everyone on your team.
Over time, this will mean you’ll be able to grow faster with fewer team members.
Now, that you’ve made it to the end of the Team Component, please share your top takeaway(s) in the comments below!
To continue on your journey of building a successful product-led business, be sure to continue building out the other eight components of the ProductLed System™️.
Alternatively, if you’d like to work with a coach to implement these components into your business, be sure to check out the ProductLed Implementation Program.
It’s our intensive implementation program where we’ll help you build a strong foundation for product-led growth so that you can scale faster and with more control.
What’s unique about this program is we’ll work with you and your team to implement the proven ProductLed System™️ so that you can scale faster with less stress.











